不公平不公正

上海知识产权法院合议庭在庭审中已明知荣耀3Outdoor使用了ROHM红外收发芯片却依据华为未收录ROHM头的电路去比对恬家含ROHM头的专利电路,然后因为电路中没有找到红外收发芯片而判定不侵权!

请下载:

《(2024)沪73民初2333号判决书》 《在线庭审音字转换笔录》

要点如下:

华为提交注明为《荣耀3手机实际使用的电路图》的公证书,恬家指出该公证书内容非实际使用的电路图,恬家向合议庭提交书面申请,要求依法追究华为伪造证据罪并移交公安,于是有2025年8月11日开庭记录:

1,华为庭审中已承认比对电路缺失收录ROHM红外头相关电路

《在线庭审音字转换笔录》,第13页倒数第3行,华为陈述"被告这边没有把罗姆公司的第三方的这个红外头及其相关的店目录(电路)放入到自己的红海(红外)电路文档里面",华为承认有ROHM红外头,但是没有收录。

2,华为庭审中已承认比对电路是华为的研发过程资料并非最终电路

《在线庭审音字转换笔录》,第14页第2~4行,华为陈述"U5702……是恩智浦的芯片……这张电路图里面包含的是两个方案"。 第19页第4~6行,华为陈述"是两个并行的方案,就是右上角……它简称为GPIO"。华为提交的电路是遥控方案评审资料,将方案差异处列出评审,未含共性部分。

3,华为庭审中已承认荣耀3Outdoor用了ROHM红外头

《在线庭审音字转换笔录》,第23页第9~13行,华为表述"实际……采用罗姆公司的这个红外发射头……这个一开始就是还为(华为)的方案,因为华为在做这个手机的时候……就选罗姆公司这一块"。华为已经当庭承认荣耀3用了ROHM红外头。

专利中共有5个特征,判决书22页确认华为电路有1、3、4、5这四个特征。判决书22页第8行继续比对"上述芯片均不是红外收发芯片……因此,三被告提供的电路图不具备与涉案专利权利要求1中特征1-2相同或等同的技术特征"。直白点解释:判决书说,华为电路中没有找到ROHM红外头,2特征不存在,所以不侵权。岂有此理!恬家上诉!

【恬家诉华为专利侵权案资料】

《华为技术和华为终端分别与恬家签署保密协议》 《本案恬家2013年申请的电路专利,专利已经过检索进行效力确认》 《华为2013年申请的电路专利》

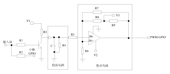
恬家专利电路图

恬家专利电路图

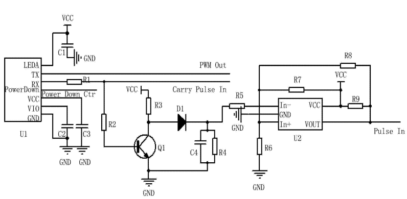
华为专利电路图

华为专利电路图

华为专利电路与恬家专利电路ROHM头Rx引脚电路一致(等同)

恬家无意间发现华为雷同专利后,找到荣耀3Outdoor手机拆机分析发现与恬家电路一致,恬家制作拆机测绘比对证据起诉并提交另一台未拆机荣耀3Outdoor手机给上海知识产权法院

《恬家拆机测绘报告和比对细节》

华为在第一次庭审时提交了一份标注证明目的《荣耀3手机实际使用的电路图》的公证书,华为声称电路是机密(手机卖出去,公众可以自由拆机,电路早已公开),仅提供下图目录给恬家,允许恬家在法庭看内容,不允许拍照和记录,所以恬家无法提供这份材料下载。

华为电路图目录

恬家看了华为举证的电路后发现电路上面没有荣耀3Outdoor使用的ROHM红外收发芯片,认为华为提交了不完整证据,因为专利比对遵循全部特性覆盖(等同)原则,提交不完整的电路必然会导致侵权比对错误。因此,恬家提交《专利侵权纠纷中关于请求认定被告隐匿关键电路证据构成举证妨碍的申请书》,要求法庭追究华为伪证责任

《专利侵权纠纷中关于请求认定被告隐匿关键电路证据构成举证妨碍的申请书》

第二次开庭,恬家盯着问题不放,华为承认了荣耀3Outdoor使用ROHM红外头,确实没有收录进举证的电路

《在线庭审音字转换笔录》

华为主张恬家可能改造了荣耀3Outdoor然后再测绘,上海知识产权法院合议庭采纳华为观点,合议庭无视庭审内容,以华为提交的《荣耀3手机实际使用的电路图》为依据进行比对,判决书22页第8行"上述芯片均不是红外收发芯片……因此,三被告提供的电路图不具备与涉案专利权利要求1中特征1-2相同或等同的技术特征",驳回恬家的起诉。

《(2024)沪73民初2333号判决书》 《恬家诉华为专利侵权上诉状》

【呐喊:要法制,反腐败】

"人民至上"是十五五规划成功达成的核心保障。人民的集体利益至上,人民的个体基本权益至上。没有法制就没有民族复兴的最终胜利。

2013年~2016年期间,中关村在线等第三方的拆机照片与恬家的完全一致

《荣耀3Outdoor在2013~2016年多个独立第三方的拆机照片与恬家拆机照片细节一致》

华为无效恬家专利未果

华为无效恬家电路专利失败。国家知识产权局维持了恬家电路专利,华为起诉国家知识产权局,北京知识产权法院一审驳回华为对国家知识产权局的行政诉讼,华为上诉到最高院后又撤诉,当前恬家电路专利维持的决定已经生效

《专利维持决定书(第583738号)》 《(2025)京73行初13167号行政判决书》 《(2025)华为上诉后又撤诉》

创新不易,0到1很难

创新不易,需要有契机和运气,且10创9死。有操守的科技研发型组织,若用了他人的技术或得到了他人的技术引路,必给予回报。没有操守的科技研发团队,拿着窥镜或高举哈勃望远镜,被它看到的科技创新企业是不幸的。